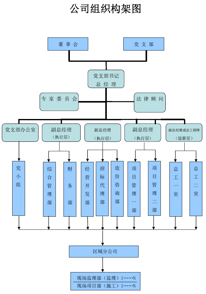
ORGANIZATIONAL STRUCTURE
福州公司地址:福州市鼓樓區(qū)東城邊街39號恒宇國際公館B幢10層 ??
郵政編碼:350003
電話:13375984133、18960729989
座機:0591-83819685、0591-87825036、0591-87819321
廈門公司地址:廈門湖里區(qū)枋鐘路2368號金山財富廣場4#樓402室?
郵政編碼:361006
電話:15305040168
座機:
掃一掃,關(guān)注我們
福州諾成工程項目管理有限公司 版權(quán)所有 Copyright ? 2019 All Right Reserved. 閩ICP備19011175號-1